新文速遞丨CellRepMed孕酮與前列腺癌
前言
前列腺癌的發展依賴于雄激素,雄激素剝奪療法(ADT)和阿比特龍聯合使用可降低患者雄激素水平。然而前列腺癌細胞可能利用其他腫瘤代謝物來促進增殖。
越來越多的證據表明前列腺癌中存在其他腫瘤代謝物,類固醇與雄激素具有共同的環戊菲蒽四環結構,可能有致癌作用,依賴或獨立于雄激素受體(AR)。然而,雄激素的強大功能掩蓋這些作用,接受ADT和阿比特龍聯合治療的患者可以提供一個獨特的模式來發現新的腫瘤代謝物。
2022年3月,復旦大學唐惠儒教授、同濟大學吳登龍教授及中國科學院上海生物化學與細胞生物學研究所李振斐研究員課題組共同在《Cell Reports Medicine》期刊發表了題為“Inhibiting 3βHSD1 to eliminate the oncogenic effects of progesterone in prostate cancer”的研究成果。在這項研究中,作者對接受ADT和阿比特龍治療患者的血漿樣本進行了基于UHPLC-MS的代謝物篩選。作者發現孕酮在前列腺癌中作為一種致癌激素,激活典型和非典型雄激素受體(AR)靶基因,通過GATA2轉錄因子促進細胞增殖。3β-羥基甾體脫氫酶1(3βHSD1)的抑制劑BCA可以抑制孕酮的生成,消除其致癌作用。血漿孕酮水平與臨床治療結果相關,孕酮有可能作為阿比特龍治療反應的預測生物標志物。下面由深耕代謝組學的青年學者劉平輝,為我們帶來這篇文章的全方位解讀。原文鏈接:https://doi.org/10.1016/j.xcrm.2022.100561。
研究結果
篩選潛在腫瘤代謝物
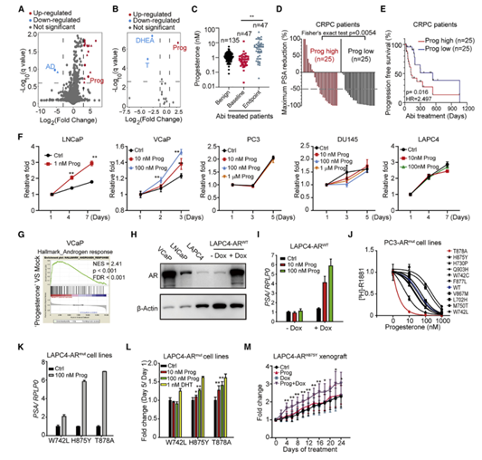
為確定導致疾病進展新的腫瘤代謝物,收集了10名患者在阿比特龍治療前后的血漿樣本,并通過UHPLC-MS進行分析。在6625個代謝物中,孕酮增加最多,雄烯二酮(AD)下降最顯著(圖1A)。上海同濟醫院73例患者的臨床數據也表明,在阿比特龍治療后孕酮增加最顯著(Figures 1B, 1C)。為了排除ADT的潛在干擾,僅在去勢抵抗性前列腺癌(CRPC)患者中進一步分析血漿孕酮水平與治療反應之間的相關性。終點血漿孕酮濃度較高的CRPC患者表現出較弱的前列腺特異性抗原(PSA)減少和較早的疾病進展(圖1D, 1E)。研究表明孕酮在前列腺癌中是一種潛在的致癌激素。
孕酮調節的典型AR信號轉導
為了探討孕酮的致癌作用,用不同的前列腺癌細胞株分別用孕酮處理后進行細胞增殖實驗。孕酮促進AR陽性細胞系(LNCaP和VCaP)生長,但不促進AR陰性細胞系(PC3和DU145)生長,VCaP細胞的轉錄組分析證實孕酮處理后AR信號被激活(圖1F, 1G)。孕酮誘導的LNCaP和VCaP細胞的增殖依賴于雄激素受體(AR),而不是孕酮受體(PR)。由于LAPC4細胞中AR的含量有限,孕酮對LAPC4細胞的增殖沒有影響,孕酮僅在加入多西環素(Dox)時激活LAPC4細胞AR信號表達(圖1F-1I)。證明孕酮通過AR發揮其致癌作用。
競爭分析表明孕酮對ART878A和ARH875Y有高親和力,但對ARW742L和ARM750T親和力低(圖1J)。孕酮可顯著激活ART878A和ARH875Y同時促進細胞增殖,但不能激活ARW742L和ARM750T,在ARW742L的細胞中沒有觀察到細胞增殖(圖1K, 1L)。研究表明ART878A或ARH875Y患者可能對孕酮的致癌作用更敏感。
圖1 孕酮通過AR具有短暫致癌作用
孕酮調控的非典型AR靶基因
VCaP細胞的轉錄組分析顯示孕酮和雙氫睪酮(DHT)對幾條通路有不同的調節作用,孕酮治療后表明前列腺癌侵襲性的基因標記都有所增加,但DHT治療后沒有增加(圖2A, 2B)。孕酮上調最重要通路通路被DHT抑制,AR參與其中(圖2C, 2D)。這些孕酮激活但DHT抑制的基因視為非經典AR靶基因,非典型AR靶基因表達活躍的患者治療持續時間較短;孕酮對非經典AR靶基因有調控作用, 敲除這些基因抑制了VCaP細胞的增殖(圖2E-2G)。以上研究表明孕酮通過對典型靶基因和非典型靶基因的調控,通過AR促進前列腺癌的進展。
圖2 受孕酮調控的非經典AR靶基因
孕酮在生理水平上的致癌作用
分別用5 nM孕酮或乙醇處理LAPC4細胞生成Prog細胞和Ctrl細胞,Prog細胞表現出比Ctrl細胞更強的增殖能力(圖3A)。轉錄組分析顯示,Prog細胞中雌激素反應通路被激活,而雄激素受體(AR)、雌激素受體1 (ESR1)和孕酮受體(PR)的表達沒有改變(圖3B, 3C)。使用不同的數據庫對這些參與雌激素反應途徑的基因進一步分析發現,這些基因在前列腺癌中頻繁擴增,并隨著疾病的進展表達增加,這些基因的高表達與較差的臨床結果相關(圖3D)。Prog細胞的qPCR進一步證實了參與雌激素反應途徑的基因活躍表達,敲除這些基因抑制了細胞的增殖(圖3E, 3F)。總而言之,生理水平的孕酮在前列腺癌中具有累積的致癌效應。
作者通過多種方式篩選到了具有潛在致癌效應的轉錄因子GATA2 (Figure3G)。GATA2的高表達不僅與癌癥治療失敗正相關,與參與雌激素反應途徑的基因正相關,在Prog細胞中mRNA和蛋白表達水平的GATA2也增加;而敲除GATA2基因會影響雌激素反應途徑基因的表達(Figure3H, 3I, 3M)。GATA2的抑制劑K7174抑制了Prog細胞中雌激素反應途徑相關基因的表達; K7174在Prog細胞中調節基因表達的作用比在Ctrl細胞中更顯著,也會抑制Prog細胞的快速增殖(圖3J-3L)。敲除GATA2基因對基因表達和細胞增殖的影響在Prog細胞中更為明顯(圖3N, 3O)。轉錄組分析還顯示,針對GATA2的siRNAs抑制了Prog細胞的雌激素反應途徑(圖3P)。從Prog細胞產生的異種移植比從Ctrl細胞產生的異種移植生長更快,K7174特異性抑制Prog_細胞誘導的異種移植瘤生長(圖3Q)。以上研究表明,GATA2介導了孕酮累積的致癌效應,是前列腺癌治療的潛在靶點。
圖3 孕酮通過GATA2累積的致癌效應
靶向孕酮代謝阻斷孕酮的致癌作用
既往研究表明膽固醇產生的孕烯醇酮轉化為孕酮,進一步轉化為5α孕酮(5αP)、5β孕酮(5βP)以及相關的下游代謝物,利用3H孕烯醇酮在前列腺活檢樣本中證實了這一代謝途徑(圖4A, 4B)。研究服用阿比特龍患者血漿孕酮相關代謝產物的分布發現,孕烯醇酮、孕酮、5αP是患者體內的主要代謝物,大多數代謝物激活LNCaP和VCaP細胞AR靶基因的表達;孕酮和5αP結合到AR的配體結合域,其對AR的親和力最強,孕烯醇酮對野生型AR和ART878A突變體的結合親和力有限(圖4C, 4D)。因此,孕烯醇酮的致癌作用可能源于其轉化為孕酮,這一假設在小鼠組織中得到驗證,孕烯醇酮并不像孕酮那樣促進前列腺類器官的形成,不能激活小鼠前列腺器官中的AR信號(圖4E-4H)。這些數據表明,抑制孕烯醇酮向孕酮的轉化是前列腺癌治療的潛在策略。
腎上腺不是孕烯醇酮和孕酮的唯一來源,前列腺周脂肪組織也可能通過旁分泌機制為前列腺癌細胞提供類固醇。前列腺癌根治術患者脂肪組織分泌物激活AR靶基因證實了該觀點,在激活AR脂肪細胞組織的分泌物中檢測到明顯更高濃度的孕烯醇酮 (圖4I, 4J)。由此可見,孕烯醇酮的療效并不局限于阿比特龍治療的患者。
圖4 孕酮相關代謝產物在前列腺癌中的作用
結合孕酮代謝途徑分析,類固醇生成酶3βHSD1是一個潛在靶點,可抑制孕烯醇酮向孕酮的轉化。結合既往研究發現,補骨脂寧(Corylin)呈劑量依賴性地抑制DHEA向AD的轉化,Corylin的衍生物Bichanin A(BCA)是最有效的3βHSD1抑制劑(圖5A-5C)。通過細胞熱位移分析確定BCA和3βHSD1之間的潛在相互作用,BCA增加了3βHSD1的熱穩定性,BCA探針證實了其抑制3βHSD1活性的功能(圖5D-5F)。谷胱甘肽S-轉移酶(GST)-3βHSD1與BCA探針結合,加入DHEA或BCA會阻止這種結合作用,BCA與DHEA競爭結合底物識別口袋3βHSD1(圖5G, 5H)。對參與BCA結合的3βHSD1的必需氨基酸進行突變驗證酶活,E126在識別BCA發揮了重要作用,E126A突變體完全損害了BCA的功能(圖5I)。BCA特異性抑制DHEA,但不抑制DHT誘導的AR靶基因表達(圖5J)。研究表明BCA可有效抑制3βHSD1的活性,抑制孕酮生成。
用孕烯醇酮和BCA共同作用于穩定表達Dox誘導3βHSD1的VCaP細胞系,3βHSD1過表達可促進孕烯醇酮向孕酮的轉化,而BCA可抑制孕烯醇酮向孕酮的轉化(圖5K)。BCA成功抑制了孕烯醇酮誘導的VCaP和LNCaP細胞的基因表達和細胞增殖,但對孕酮沒有影響,BCA抑制了孕烯醇酮但不是黃體酮-持續的異種移植發展(圖5L-5O)。總之,抑制孕酮的合成是阻斷孕酮致癌作用的可行策略。
圖5 BCA作為3βHSD1的抑制劑可消除孕酮的致癌作用
孕酮作為阿比特龍療效的預測生物標志物
臨床試驗發現在阿比特龍治療3個月后,17名CRPC患者的血漿孕酮水平升高;觀測終點血漿孕酮水平較高的患者,在阿比特龍治療3個月后血漿孕酮水平也較高(圖6A, 6B)。阿比特龍治療3個月后血藥濃度>3 nM的患者,阿比特龍治療持續時間較短(圖6C)。臨床上常用阿比特龍治療3個月后PSA下降來評價療效,有11名患者的PSA較基線水平下降了50%以上,PSA下降較明顯的患者在阿比特龍治療3個月后血漿孕酮濃度較低(圖6D, 6E)。簡而言之,服用阿比特龍的患者血漿孕酮水平早期升高,血漿孕酮水平作為阿比特龍治療反應的預測生物標志物對預后有預測作用。
圖6 孕酮作為阿比特龍治療應答的預測性生物標志物
總結
-
雄激素以外的代謝物可能會推動前列腺癌的進展,作者利用UHPLC-MS技術對患者血漿代謝物進行篩選并結合臨床數據回顧分析,發現孕酮是前列腺癌的致癌激素。
-
明確孕酮通過對典型靶基因和非典型靶基因的調控,通過AR促進前列腺癌的進展。
-
轉錄因子GATA2介導了孕酮累積的致癌效應,是前列腺癌治療的潛在靶點。
-
抑制孕烯醇酮向孕酮的轉化是前列腺癌治療的潛在策略, Bichanin A(BCA)可有效抑制類固醇生成酶3βHSD1的活性,抑制孕酮生成阻斷孕酮致癌作用。
-
血漿孕酮水平升高與阿比特龍治療患者的不良臨床結果相關,血漿孕酮水平可作為阿比特龍治療反應的預測生物標志物。



